时间:5月10 星期六
活动模式:线下参加
活动预约
随着科技的快速发展,手机已然成为人们生活中不可或缺的一部分。然而,体制内学校出于学生身心健康和学校教学质量考虑,对于手机的管控非常严格,几乎所有学生在校期间完全禁止使用手机。
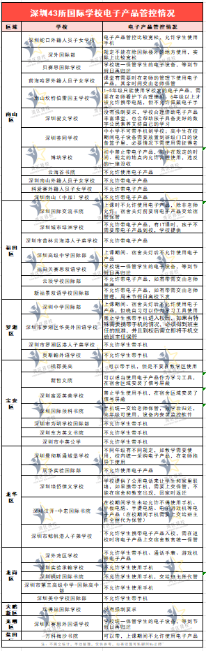
国际学校对手机管控这一问题则形成了“两大派别”:禁止手机进校园和允许手机进校园。前者的代表学校有贝赛思、培侨信义等,后者如深中国际部、万科梅沙、深国交等。
针对手机能否进入校园这一问题,可以说是有家长欢喜有家长愁。
部分家长表示支持,认为学生携带手机入校方便联系,家长能知悉孩子的校园生活,学生也可以通过手机获取资讯,成为方便的学习工具,提高学习效率。
家长A:孩子有手机方便一点,平时能浏览点新闻、关注点时事……
家长B:不带手机去学校,周五放学联系不上孩子,真的会担心……
家长C:孩子周一到周五都在学校,带手机方便通个电话、打个视频……
但也有部分家长,担心孩子会因为管理自由宽松而过于“放飞自我”,玩手机打游戏,学业一落千丈……
家长A:必须禁止,现在学生沉迷手机的越来越多了……
家长B:我家孩子自制力不行,让他带手机去学校相当于自毁前程……
家长C:带手机去学校?那还有心思学习吗……

管理宽松,纯靠学生自律

深国交在众多国际学校当中,对学生的管理显得颇为开放,学生可以点外卖、可以染头发、着装可以自定义……对于手机等电子设备,也是被允许进入校园的。但为了保证学校课堂秩序和学生学习效率,限制上课、自习时段、宿舍熄灯后不可以使用手机,其他时间都没有限制。
深国交的学生看起来很自由是吧?但实际上,深国交的孩子都是来自全国各地的学霸,自制力都很强,在这样看似不严格的环境下,也是自发“卷”起来,即使手机不受限,也不会花时间在打游戏看剧上,而是用来查资料、做作业等,这也是深国交全球本科录取成绩格外优秀的原因之一。
深圳中学国际部
公立学校中的“自由派”

深中国际部在公立学校中绝对当属“自由派”天花板,管理非常人性化,没有太多的条条框框,学生日常可以不穿校服,也可以化妆、染头发!手机和笔记本电脑等电子产品也可以自由进入校园,不会多加管束,当然,在这所倡导自由的学府中,对于手机的使用时间、地点、用途也有着一些必要的规定。
在不影响正常学习的情况下,学生是可以在课外时间使用手机的,点外卖、微信聊天等都是被允许的,晚自习期间,也可以拿它作为学习工具使用。但是,在上课期间以及宿舍熄灯之后,就得暂停对手机的“宠爱”了,以免打扰到他人的学习和休息。
深中国际部的学生是非常自律且优秀的,每年的美本录取成绩都非常耀眼。想进深中国际部非常难,首先要通过中考达到深中分数线,在高一新生入学选择方向时,再选择国际部就读。
万科梅沙书院
管理宽松,除了上课时间都允许

万科梅沙的管理比较宽松,倡导学生发展个人兴趣爱好,根据学生的学习需求、表现和年级的不同,赋予学生拥有和使用电子设备的特权,除了上课期间不允许使用电子产品,学生可以在课后自由使用手机和电脑,因为对学校来讲,手机和电脑不是需要管制的物品,而是学生获取知识的工具。
也有家长反馈,梅沙管得太松,对于自我管理能力不强的孩子来说,容易放飞自我,这个因人而异。
梅沙对电子产品管制宽松,但对于学生的成绩管理可不宽松,近年来的海外录取成绩不容小觑,尤其艺术方向。想入读这所学校,可以通过两种方式入学,一是参加深圳中考自主招生,二是参加“未来领袖训练营”进行申请。
蛇口外籍人员子女学校
无严格规范,学生自由使用

SIS一直坚持“全人培育”的教育宗旨,整体的教育和管理风格偏美式,主打自由与开放。校内大多数学生从小就开始接受国际教育,自我约束与管理能力较强。
基于以上背景,SIS关于手机使用的管制较为宽松,自幼儿园至高中阶段,学校都允许学生使用手机,并未针对电子产品的运用制定相关规定,相对其他国际学校算是非常宽松!
蛇口IB排名全球前15%,国际化氛围非常浓厚,要想进入蛇口,幼儿园阶段需要家长和孩子一起参加英文面试,G1及以上的学生需要先通过MAP测试评估,笔试通过后还有英文面试。
深外国际部
不能在除国际楼外的地方使用

SWIS对于电子产品的管控也是比较宽松的,根据在读学生的反馈,学校名义上规定学生不能在除国际楼外的地方使用电子产品,但其实,课程教学、课外活动社团、作业完成等需要使用到电子产品协助之处非常多,学校一般不会管得太严格。
为配合IB课程教学,校内提供的电子产品也非常丰富,探校时曾经看到,在一个美术室,Mac Air电脑包直接四五十个一叠一叠摞着。
SWIS在美本方向上的录取可是非常漂亮的,入学门槛与深中国际部一样,学生需要参加中考考上深外,再参加学校入学时的分班考试,过了才能进。

不得不说,手机等电子设备已经成为教育环节中的重要组成部分,如今越来越多的教育应用程序需要通过手机才能帮助学生学习,对于寄宿学生来说,手机还可以帮助学生与家长保持联系。
不过对于自制力差的孩子来说,电子产品就宛若精神鸦片,一不留神就会上瘾,让本应学习的时间被电子产品占据,最后影响成绩。所以说,自由值得推崇,但是规则的约束同样重要!
对于电子产品进校园这一问题,教育部明确表示“中小学生原则上不得将个人手机带入校园”。
对于体制内学校而言,为方便管理,基本上是实行“一刀切”的执行方针;但对于国际学校而言,由于更加注重培养学生的综合能力和创造力,对电子产品的把控自然稍松些。
国际学校之间的管理模式和教学理念不尽相同,对于电子产品的管控也各有一套模式,无论禁止还是允许,都是出于学生角度考虑,家长如果重视电子产品问题,可以提前了解学校相关规章制度,以便选择心仪的学校,具体可私聊讨论~
